2025年9月15日,馬薩諸塞大學醫學院Dorothy P. Schafer團隊,在國際知名期刊Cell(IF:45.5)發表了題為“Microglia-astrocyte crosstalk regulates synapse remodeling via Wnt signaling”的研究性論文。該研究首次揭示,小膠質細胞(Microglia)來源的Wnt指令星形膠質細胞(astrocyte)從突觸處縮回其突起,從而允許小膠質細胞進行突觸清除。該機制作用于神經元CX3CL1(fractalkine)信號至小膠質細胞CX3CR1的下游,對于感覺回路的精確化至關重要。

神經膠質細胞(neuroglial cell)是神經細胞或稱神經元(neuron)數量的10到50倍。神經膠質細胞共有六種,分別分布在中樞神經系統和周圍神經系統。其中,分布在中樞神經系統的有:星形膠質細胞(astrocyte或astroglial cell,簡稱AC);少突膠質細胞(oligodendrocyte,簡稱ODC);小膠質細胞(microglia)和室管膜細胞(ependymal cell)。分布在周圍神經系統的有:施萬細胞(Schwann cell)和衛星細胞(satellite cell)。
突觸修剪是一個清除過多突觸的發育過程,促進神經回路成熟。在抑郁癥、精神分裂癥、阿爾茨海默癥等疾病中存在異常的突觸修剪過程,引起突觸功能紊亂。小膠質細胞通過CX3CL1-CX3CR1信號、補體蛋白等信號參與突觸修剪過程,星形膠質細胞通過MEGF10和MERTK相關信號通路吞噬突觸。也有研究表明在小膠質細胞缺失下,星形膠質細胞可通過補體信號作為“替補”成員,吞噬突觸。在皮層、下丘腦區域星形膠質細胞可通過釋放IL-33促進小膠質細胞吞噬突觸。目前對于突觸修剪的信號通路研究主要聚焦于神經元與膠質細胞中,對于在突觸修剪過程中膠質細胞之間的互作了解不多。星形膠質細胞和小膠質細胞被認為是突觸可塑性的關鍵調節者,能夠響應神經活動變化而吞噬和清除突觸。但是,它們之間在突觸重塑過程中的協調程度和機制一直不清楚。
與其他腦區中星形膠質細胞直接吞噬突觸的模式不同,該研究證實,丘腦向桶狀皮層IV層的突觸輸入在空間上排列成網格狀,在小鼠出生后發育的關鍵窗口期(出生后第1-3天)去除胡須,可取消這種網格狀的丘腦皮層突觸模式的形成。研究人員發現出生后第4天剝奪胡須后小鼠桶狀皮層vGlut2陽性突觸密度出現顯著降低,小膠質細胞溶酶體內的vGlut2陽性突觸數量增多,但星形膠質細胞溶酶體內突觸數量并不增多,表明胡須剝奪后小膠質細胞吞噬過多的突觸輸入。星形膠質細胞在結構上與突觸鄰近,但是在胡須剝奪后星形膠質細胞與vGlut2陽性突觸結構的接觸比例顯著降低,星形膠質細胞分支密度減少,但星形膠質細胞數目并未發生變化。

胡須剝奪促進小膠質細胞吞噬突觸,抑制星形膠質細胞吞噬突觸
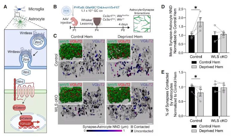
通過細胞類型特異性翻譯組分析(TRAP-seq),確定了這種星形膠質細胞形態變化的分子驅動因素。,其中大多數調控因子主要為Wnt信號通路相關,包括β-catenin及其共同激活的轉錄因子T細胞因子/淋巴增強子因子(TCF/LEF)。免疫熒光實驗證實了胡須剝奪后桶狀皮層星形膠質細胞核內β-catenin表達增多。為證實Wnt受體信號在星形膠質細胞和突觸相互接觸中的左右,研究人員利用工具小鼠在發育期特異性敲除星形膠質細胞APC(APC是一種抑癌基因,負向調控Wnt信號)后可顯著增加星形膠質細胞核內β-catenin表達,星形膠質細胞分支密度并未發生變化,但星形膠質細胞和突觸之間的距離顯著增加。單細胞測序實驗發現在阿爾茨海默病、衰老、癲癇等存在小膠質細胞異常吞噬突觸的過程中星形膠質細胞β-catenin信號增強。

胡須剝奪小膠質細胞通過Wnt信號降低星形膠質細胞與突觸的接觸
星形膠質細胞中Wnt信號的誘導以及隨之而來的突觸重塑完全依賴于CX3CL1-CX3CR1信號。在Cx3cl1?/?和Cx3cr1?/?小鼠中,胡須剝奪未能激活星形膠質細胞中的Wnt信號,并且星形膠質細胞-突觸接觸的特征性減少也被 abolished。小膠質細胞TRAP-seq顯示,胡須損傷后小膠質細胞中的絕大多數轉錄變化都取決于CX3CR1,表明CX3CL1-CX3CR1信號可作為Wnt上游信號驅動星形膠質細胞Wnt受體的激活。

敲除CX3CL1或CX3CR1信號胡須剝奪并不增加星形膠質細胞Wnt受體的表達
該研究的核心發現:
1.星形膠質細胞在小膠質細胞吞噬突觸之前減少與突觸的接觸。
2.小膠質細胞衍生的Wnt因子促使星形膠質細胞減少與突觸的關聯。
3.小膠質細胞和星形膠質細胞之間的Wnt信號傳導對突觸重塑至關重要。
4.小膠質細胞-星形膠質細胞的Wnt相互作用被CX3CL1/CX3CR1信號傳導激活。
荷蘭Liposoma的巨噬細胞清除劑氯膦酸二鈉脂質體Clodronate Liposomes,氯膦酸鹽脂質體,廣泛用于體內單核巨噬細胞清除。通過腦立體定位注射ClodronateLiposomes(貨號CP-002-002,規格2ml+2ml),可以隨時隨處(海馬,下丘腦等部位)清除腦部位的空間定向巨噬細胞。產品頻頻登刊Cell,Nature和Science。如需訂購,可以隨時聯系。技術支持可以聯系大中華代理商靶點科技(Target Technology),專業技術團隊給您單核巨噬細胞清除提供整套解決方案。
原始文獻
Faust, Travis E. et al. Microglia-astrocyte crosstalk regulates synapse remodeling via Wnt signaling. Cell, Volume 188, Issue 19, 5212 - 5230.e21. https://www.cell.com/cell/fulltext/S0092-8674(25)00978-X

獨家代理
中國大陸地區
生產廠家
歐洲荷蘭王國
獨家代理
香港臺灣澳門
Copyright ? 2004-2023 靶點科技(北京)有限公司. 版權所有. 京ICP備18027329號-1